教育教學

- 校內新聞熱線:9291819
近日,國家重點實驗室林木木材品質研究團隊張進教授在植物學領域著名期刊《Plant Physiology》在線發表了題為Overexpression ofREDUCED WALL ACETYLATION Cincreases xylan acetylation and biomass recalcitrance inPopulus的研究論文。該研究揭示了細胞壁木聚糖乙酰化影響楊樹生物質能源轉化效率的新機制。
張進教授為該論文的第一作者和通訊作者,美國橡樹嶺國家實驗室生物能源創新中心Wellington Muchero、Jin-Gui Chen研究員為該論文的共同通訊作者。浙江農林大學木材品質研究團隊負責人盧孟柱教授、課題組在讀博士生王夏琴、美國橡樹嶺國家實驗室Gerald A. Tuskan研究員等也參與了相關工作。國家重點實驗室為第一單位和第一通訊單位。

植物木質纖維素生物質(即植物的次生細胞壁),是生物能源的重要替代來源。然而,林木次生細胞壁中木聚糖的乙酰化阻礙了生物質向生物燃料的轉化。之前研究表明,REDUCED WALL ACETYLATION(RWA)蛋白直接參與了植物細胞壁木聚糖的乙酰化,但是RWA的調控機制尚不清楚。
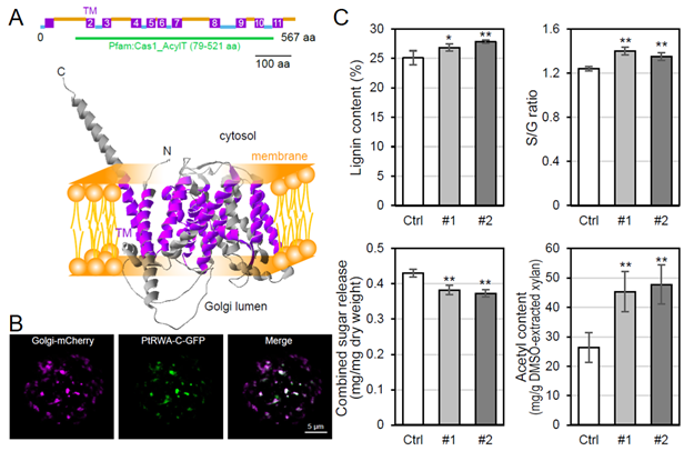
本研究證明了楊樹(Populus trichocarpa)中過表達PtRWA-C基因會提高次生細胞壁中木聚糖的乙酰化水平,并導致木質素含量增加和木質素單體S/G比例升高,使得楊樹莖干生物質向生物能源轉化過程中的糖釋放效率降低(圖1)。

圖1. PtRWA-C蛋白特征及其對楊樹細胞壁特性的影響
A.PtRWA-C蛋白結構預測;B.PtRWA-C蛋白定位于高爾基體上;C.過表達PtRWA-C基因導致楊樹細胞壁木聚糖乙酰化水平升高、木質素含量及木質素單體S/G比率升高、細胞壁糖釋放效率降低
此外,通過基因共表達網絡和基于楊樹群體的基因表達數量性狀定位(expression quantitative trait loci, eQTL)分析,發現PtRWA-C受到強烈的cis-eQTL和trans-eQTL調控,表明其不僅受到次生細胞壁層級調控網絡的調控,還受到AP2家族轉錄因子HARDY(HRD)的調控。具體而言,HRD通過直接結合PtRWA-C啟動子來激活PtRWA-C的表達,該啟動子區域也是調控PtRWA-C表達cis-eQTL的核心區域,PtRWA-C啟動子cis-eQTL核心區域單核苷酸多態性(SNP)直接影響HRD轉錄因子的結合效率(圖2)。

圖2.利用eQTL分析發現調控PtRWA-C基因表達的新機制
A.eQTL分析發現PtRWA-C基因在木質部的表達受強烈的cis-eQTL和trans-eQTL調控;B.cis-eQTL和trans-eQTL在不同基因型之間對PtRWA-C基因表達的影響;C.利用酵母單雜明確轉錄因子HRD對PtRWA-C的調控依賴于cis-eQTL的關鍵位點
綜上,研究結果揭示了PtRWA-C在木聚糖乙酰化和生物質能源轉化過程中的功能及其調控模塊,為利用合成生物學方法來操縱這一基因調控模塊來改變細胞壁特性,并將其應用于可持續生物能源轉化方面提供了新的見解。
該研究得到了浙江省“十四五”育種專項林木協作組課題(2021C02070-1)、國家自然科學基金(32171814)和美國能源部科學辦公室等項目的支持。
(國家重點實驗室 張進)




浙ICP備11046845號-1 浙公網安備33018502001115號